喜报 | 公司师生在浙江省第十二届会展策划创意大赛获佳绩

来源:william威廉中文官网 时间:2022年11月18日 15:08:46 点击数:

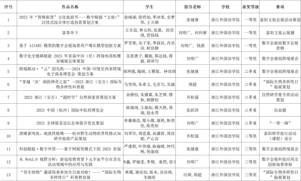
日前,浙江省第十二届会展策划创意大赛于2022年11月13日正式完成在线决赛评审。公司师生获得一等奖4项,二等奖5项,三等奖4项。

根据统计,今年共有来自国内外的170所高校和企业,870支队伍,4260多名师生和行业精英参赛。经评审专家初赛和决赛两轮严格双向匿名评审,本届大赛共产生一等奖87项、二等奖158项、三等奖191项。